Volume 39 Issue 5
May. 2025
Turn off MathJax
Article Contents
MU Huiwen, ZHOU Zonghong, ZHENG Faping, LIU Jian, ZENG Shunhong, DUAN Yong. Prediction of Rockburst Grade Based on BKA-CNN-SVM Model[J]. Chinese Journal of High Pressure Physics, 2025, 39(5): 055302. doi: 10.11858/gywlxb.20240880
Citation: MU Huiwen, ZHOU Zonghong, ZHENG Faping, LIU Jian, ZENG Shunhong, DUAN Yong. Prediction of Rockburst Grade Based on BKA-CNN-SVM Model[J]. Chinese Journal of High Pressure Physics, 2025, 39(5): 055302. doi: 10.11858/gywlxb.20240880

Prediction of Rockburst Grade Based on BKA-CNN-SVM Model

doi: 10.11858/gywlxb.20240880
  • Received Date: 29 Aug 2024
  • Rev Recd Date: 29 Oct 2024
  • Accepted Date: 19 Nov 2024
  • Available Online: 28 Apr 2025
  • Issue Publish Date: 01 May 2025
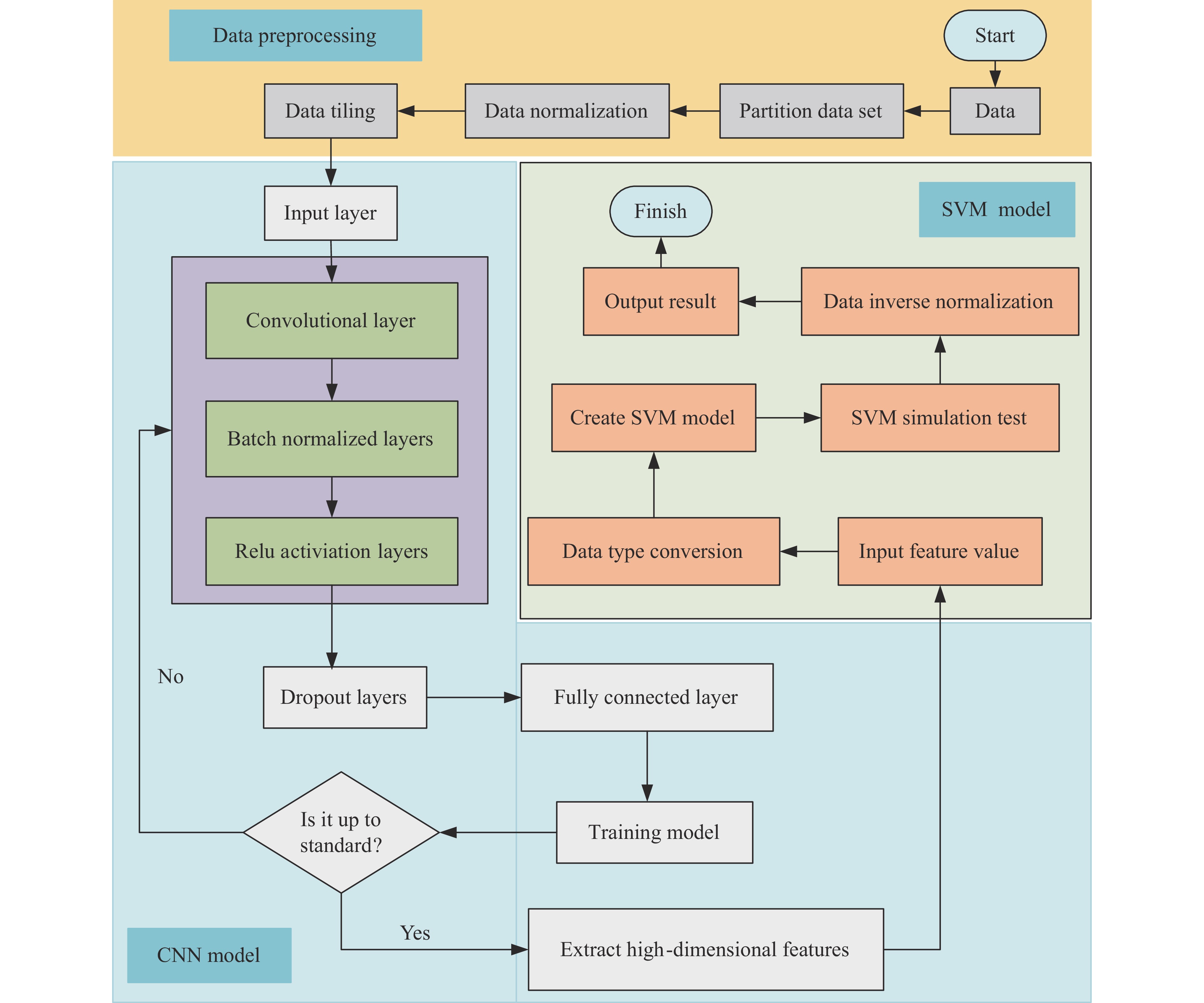
  • In order to realize efficient and accurate rockburst grade prediction, and prevent underground engineering disasters, this paper proposes a prediction model based on black-winged kite optimization algorithm-convolutional neural network-support vector machine (BKA-CNN-SVM). Firstly, the prediction index system was established according to six influence factors of rockburst, and 284 groups of rockburst cases at home and abroad were collected to establish a rockburst database. Secondly, Laida criterion and 1.5 times quartile difference were introduced to remove and replace the outliers in the data. The kernel principal component analysis (KPCA) was used to reduce the dimension of the data and extract the features. The extracted features were used as the model inputs. Finally, the confusion matrix was used to evaluate the model performance in terms of accuracy, precision, recall, and F1 value. BKA-CNN-SVM model was compared with convolutional neural network (CNN) model, extreme learning machine (ELM) model, and convolutional neural network and support vector machine (CNN-SVM) integrated model. The results showed that the accuracy, precision, F1 value, and recall of BKA-CNN-SVM model are 95.35%, 0.89, 0.92, and 0.94, respectively, which are significantly better than the other models in terms of prediction accuracy and generalization degree. In order to verify the feasibility of the BKA-CNN-SVM model, it was used to prediction the rockburst grade of the Jinping secondary hydro-power station. The prediction results have high consistency with the actual field conditions. This research can provides a new method for rockburst grade prediction.

     

  • loading
  • [1]
    冯夏庭, 肖亚勋, 丰光亮, 等. 岩爆孕育过程研究 [J]. 岩石力学与工程学报, 2019, 38(4): 649–673.

    FENG X T, XIAO Y X, FENG G L, et al. Study on the development process of rockbursts [J]. Chinese Journal of Rock Mechanics and Engineering, 2019, 38(4): 649–673.
    [2]
    汤志立, 徐千军. 基于9种机器学习算法的岩爆预测研究 [J]. 岩石力学与工程学报, 2020, 39(4): 773–781.

    TANG Z L, XU Q J. Rockburst prediction based on nine machine learning algorithms [J]. Chinese Journal of Rock Mechanics and Engineering, 2020, 39(4): 773–781.
    [3]
    李宁, 王李管, 贾明涛. 基于粗糙集理论和支持向量机的岩爆预测 [J]. 中南大学学报(自然科学版), 2017, 48(5): 1268–1275.

    LI N, WANG L G, JIA M T. Rockburst prediction based on rough set theory and support vector machine [J]. Journal of Central South University (Science and Technology), 2017, 48(5): 1268–1275.
    [4]
    吴顺川, 张晨曦, 成子桥. 基于PCA-PNN原理的岩爆烈度分级预测方法 [J]. 煤炭学报, 2019, 44(9): 2767–2776.

    WU S C, ZHANG C X, CHENG Z Q. Prediction of intensity classification of rockburst based on PCA-PNN principle [J]. Journal of China Coal Society, 2019, 44(9): 2767–2776.
    [5]
    李明亮, 李克钢, 秦庆词, 等. 岩爆烈度等级预测的机器学习算法模型探讨及选择 [J]. 岩石力学与工程学报, 2021, 40(Suppl 1): 2806–2816.

    LI M L, LI K G, QIN Q C, et al. Discussion and selection of machine learning algorithm model for rockburst intensity grade prediction [J]. Chinese Journal of Rock Mechanics and Engineering, 2021, 40(Suppl 1): 2806–2816.
    [6]
    吴菡, 郭永刚, 何军杰, 等. 基于GWO-SVM岩爆分级预测模型 [J]. 路基工程, 2023(1): 49–54.

    WU H, GUO Y G, HE J J, et al. Rock burst classification prediction model based on GWO-SVM [J]. Subgrade Engineering, 2023(1): 49–54.
    [7]
    BASNET P M S, MAHTAB S, JIN A B. A comprehensive review of intelligent machine learning based predicting methods in long-term and short-term rock burst prediction [J]. Tunnelling and Underground Space Technology, 2023, 142: 105434. doi: 10.1016/j.tust.2023.105434
    [8]
    靳春玲, 姬照泰, 贡力, 等. 基于WOA-SVM的引水隧洞岩爆烈度评估模型 [J]. 中国安全科学学报, 2023, 33(9): 41–48.

    JIN C L, JI Z T, GONG L, et al. Evaluation model of rockburst intensity of diversion tunnel based on WOA-SVM [J]. China Safety Science Journal, 2023, 33(9): 41–48.
    [9]
    李康楠, 吴雅琴, 杜锋, 等. 基于卷积神经网络的岩爆烈度等级预测 [J]. 煤田地质与勘探, 2023, 51(10): 94–103. doi: 10.12363/issn.1001-1986.23.01.0018

    LI K N, WU Y Q, DU F, et al. Prediction of rockburst intensity grade based on convolutional neural network [J]. Coal Geology & Exploration, 2023, 51(10): 94–103. doi: 10.12363/issn.1001-1986.23.01.0018
    [10]
    郭延华, 赵帅. 基于KPCA-WOA-KELM的岩爆烈度预测 [J]. 河北工程大学学报(自然科学版), 2021, 38(2): 1–7.

    GUO Y H, ZHAO S. Classified prediction model of rockburst using KPCA-WOA-KELM [J]. Journal of Hebei University of Engineering (Natural Science Edition), 2021, 38(2): 1–7.
    [11]
    YIN X, LIU Q S, PAN Y C, et al. Strength of stacking technique of ensemble learning in rockburst prediction with imbalanced data: comparison of eight single and ensemble models [J]. Natural Resources Research, 2021, 30(2): 1795–1815. doi: 10.1007/s11053-020-09787-0
    [12]
    刘慧敏, 徐方远, 刘宝举, 等. 基于CNN-LSTM的岩爆危险等级时序预测方法 [J]. 中南大学学报(自然科学版), 2021, 52(3): 659–670.

    LIU H M, XU F Y, LIU B J, et al. Time-series prediction method for risk level of rockburst disaster based on CNN-LSTM [J]. Journal of Central South University (Science and Technology), 2021, 52(3): 659–670.
    [13]
    辛付宇, 邢丽坤, 刘笑. 基于CNN-GRU神经网络的锂电池SOH估计与RUL预测 [J]. 上海节能, 2024(5): 819–826.

    XIN F Y, XING L K, LIU X. SOH estimation and RUL prediction of lithium battery based on CNN-GRU neural networks [J]. Shanghai Energy Saving, 2024(5): 819–826.
    [14]
    仝跃, 陈亮, 黄宏伟. 基于PSO-SVM算法的高放废物处置北山预选区岩爆预测 [J]. 长江科学院院报, 2017, 34(5): 68–74. doi: 10.11988/ckyyb.20160058

    TONG Y, CHEN L, HUANG H W. Rockburst prediction of Beishan pre-selected area for disposal of high-level radioactive waste based on PSO-SVM [J]. Journal of Yangtze River Scientific Research Institute, 2017, 34(5): 68–74. doi: 10.11988/ckyyb.20160058
    [15]
    陈志勇, 杜江. 基于1D-CNN-PSO-SVM的电力变压器故障诊断 [J]. 计算机仿真, 2024, 41(3): 71–75, 87. doi: 10.3969/j.issn.1006-9348.2024.03.013

    CHEN Z Y, DU J. Fault diagnosis of power transformer based on 1D-CNN-PSO-SVM [J]. Computer Simulation, 2024, 41(3): 71–75, 87. doi: 10.3969/j.issn.1006-9348.2024.03.013
    [16]
    WANG J, WANG W C, HU X X, et al. Black-winged kite algorithm: a nature-inspired meta-heuristic for solving benchmark functions and engineering problems [J]. Artificial Intelligence Review, 2024, 57(4): 98. doi: 10.1007/s10462-024-10723-4
    [17]
    LIU W T, REN Y Y, MENG X Y, et al. Analysis of potential water inflow rates at an underground coal mine using a WOA-CNN-SVM approach [J]. Water, 2024, 16(6): 813. doi: 10.3390/w16060813
    [18]
    刘剑, 周宗红, 刘军, 等. 基于主成分分析和改进Bayes判别的岩爆等级预测 [J]. 采矿与岩层控制工程学报, 2022, 4(5): 16–26.

    LIU J, ZHOU Z H, LIU J, et al. Prediction of rockburst grade based on principal component analysis and improved Bayesian discriminant analysis [J]. Journal of Mining and Strata Control Engineering, 2022, 4(5): 16–26.
    [19]
    XU G, LI K G, LI M L, et al. Rockburst intensity level prediction method based on FA-SSA-PNN model [J]. Energies, 2022, 15(14): 5016. doi: 10.3390/en15145016
    [20]
    GUO J, GUO J W, ZHANG Q L, et al. Research on rockburst classification prediction based on BP-SVM model [J]. IEEE Access, 2022, 10: 50427–50447. doi: 10.1109/ACCESS.2022.3173059
    [21]
    WANG Z Y, WANG Y L, JIN X L. Prediction of grade classification of rock burst based on PCA-SSA-PNN architecture [J]. Geofluids, 2023(1): 5299919.
    [22]
    贾义鹏. 岩爆预测方法与理论模型研究 [D]. 杭州: 浙江大学, 2015.

    JIA Y P. Study on prediction method and theorial model of rockburst [D]. Hangzhou: Zhejiang University, 2015.
    [23]
    张恒源, 范俊奇, 郭佳奇, 等. 基于多参量判据的深地下工程岩爆倾向性研究 [J]. 高压物理学报, 2022, 36(2): 025202. doi: 10.11858/gywlxb.20210857

    ZHANG H Y, FAN J Q, GUO J Q, et al. Rockburst tendency for deep underground engineering based on multi-parameters criterion [J]. Chinese Journal of High Pressure Physics, 2022, 36(2): 025202. doi: 10.11858/gywlxb.20210857
    [24]
    张春生, 周垂一, 刘宁. 锦屏二级水电站深埋特大引水隧洞关键技术 [J]. 隧道建设(中英文), 2017, 37(11): 1492–1501.

    ZHANG C S, ZHOU C Y, LIU N. Key technologies for extremely-large deep-buried headrace tunnel: a case study of Jinping Ⅱ Hydropower Station [J]. Tunnel Construction, 2017, 37(11): 1492–1501.
    [25]
    SHAN Z G, YAN P. Management of rock bursts during excavation of the deep tunnels in Jinping Ⅱ Hydropower Station [J]. Bulletin of Engineering Geology and the Environment, 2010, 69(3): 353–363. doi: 10.1007/s10064-010-0266-2
    [26]
    XIE X B, JIANG W, GUO J. Research on rockburst prediction classification based on GA-XGB model [J]. IEEE Access, 2021, 9: 83993–84020. doi: 10.1109/ACCESS.2021.3085745
  • 加载中

Catalog

    通讯作者: 陈斌, bchen63@163.com
    • 1. 

      沈阳化工大学材料科学与工程学院 沈阳 110142

    1. 本站搜索
    2. 百度学术搜索
    3. 万方数据库搜索
    4. CNKI搜索

    Figures(6)  / Tables(7)

    Article Metrics

    Article views(447) PDF downloads(32) Cited by()
    Proportional views
    Related
    

    /

    DownLoad:  Full-Size Img  PowerPoint
    Return
    Return