Rock Burst Prediction Based on Data Preprocessing and Improved Sparrow Algorithm
-
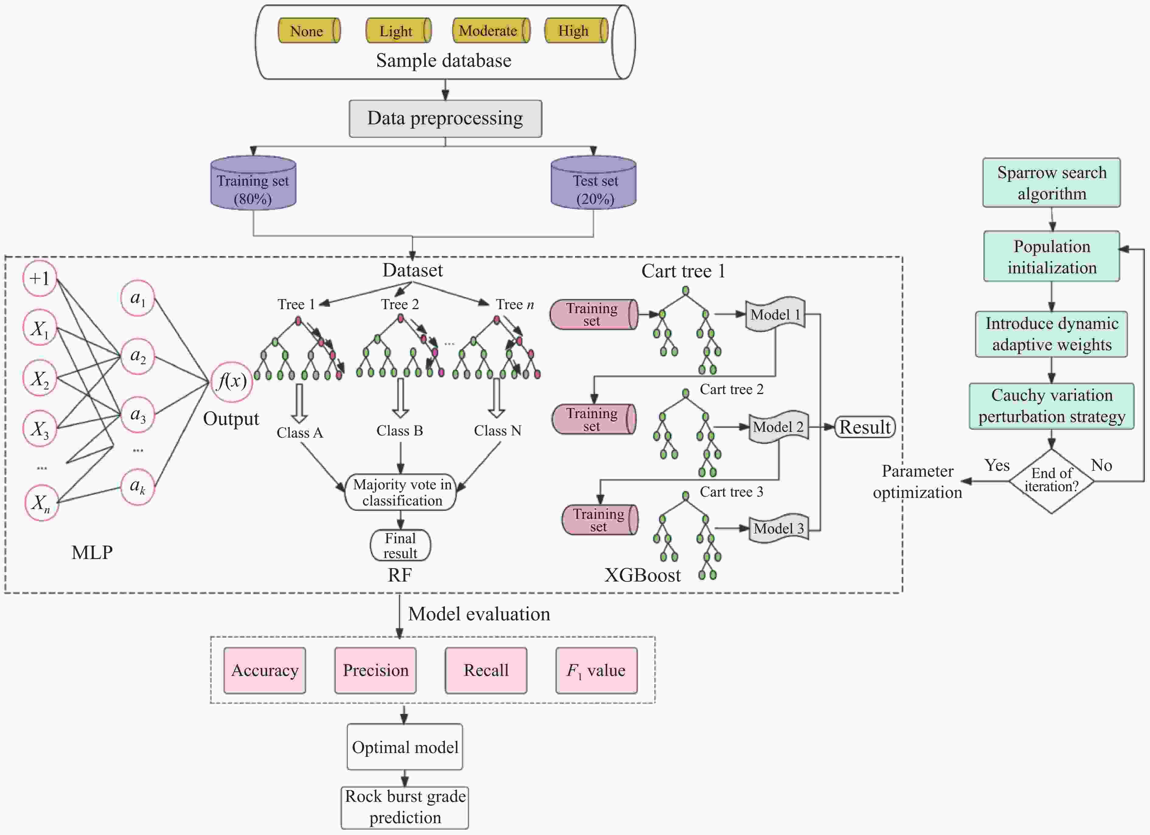
摘要: 为解决机器学习岩爆预测中存在离群样本、样本不均衡、麻雀搜索算法易陷入局部最优等问题,从数据预处理和算法改进2个角度建立岩爆预测模型。首先,基于岩性条件和应力条件,选取围岩最大切向应力、抗压强度、抗拉强度和弹性能量指数作为特征指标,采用3种机器学习算法,结合5折交叉验证方法构建预测模型。在数据预处理阶段,收集了174组国内外岩爆案例建立数据库,针对离群样本,引入局部离群因子(LOF)算法,根据岩爆等级逐级检测并剔除离群样本;针对样本不均衡问题,引入自适应过采样方法(ADASYN)增加少数类样本数目。采用3种混合策略改进麻雀搜索算法,利用改进的麻雀搜索算法(ISSA)对极限梯度提升树(XGBoost)、随机森林(RF)、多层感知机(MLP)3种机器学习算法参数寻优,分析准确率、精确率等多个评价指标,对模型进行有效性验证。结果表明,新构建的最优模型ISSA-XGBoost的准确率达到了94.12%,具有较高的预测准确率。此外,对4种特征指标进行特征重要性分析,确定了围岩最大切向应力是最重要特征。Abstract: To solve the problems of outlier samples, imbalanced samples, and local optimal of sparrow search algorithm in machine learning rockburst prediction, this paper established a rockburst prediction model from two perspectives of data preprocessing and algorithm improvement. First, based on lithology conditions and stress conditions, selected the maximum tangential stress, compressive strength, tensile strength and elastic energy index of surrounding rock as the characteristic indexes, and used three kinds of machine learning algorithms combined with 5-fold cross-validation method to construct the prediction model. In the data pre-processing stage, collected 174 groups of domestic and international rock burst cases to establish a database; for outlier samples, introduced the local outlier factor (LOF) algorithm to detect and eliminate outlier samples step by step according to the rock burst class; for sample imbalance, the adaptive synthetic sampling method (ADASYN) was introduced to increase the number of minority class samples. Three hybrid strategies were employed to improve sparrow search algorithm (ISSA) was used to optimize the parameters of three machine learning algorithms, namely limit gradient lift tree (XGBoost), random forest (RF) and multi-layer perceptron (MLP). Multiple evaluation indexes such as accuracy rate and precision rate were analyzed and discussed to verify the effectiveness of the model. The results show that the accuracy of the newly constructed optimal model, ISA-XGBoost, reaches 94.12%, indicating high prediction accuracy. In addition to the feature importance analysis of the four feature indexes, it was determined that the maximum tangential stress of the surrounding rock is the most important feature.
-
表 1 岩爆经典案例
Table 1. Classic rock burst cases
Sample σθmax/MPa σc/MPa σt/MPa λwet Rock burst grade 1 18.80 178.00 7.40 5.70 Ⅰ 2 31.05 147.85 3.00 11.96 Ⅲ 3 91.43 157.63 6.27 11.96 Ⅳ 4 61.91 92.40 5.43 8.28 Ⅲ 5 58.20 83.60 5.90 2.60 Ⅳ 6 60.00 136.79 2.12 10.42 Ⅱ 7 44.40 120.00 5.10 5.00 Ⅱ … … … … … … 170 61.46 135.67 9.02 11.20 Ⅳ 172 110.55 106.20 9.59 12.51 Ⅳ 172 41.90 143.01 6.68 4.30 Ⅱ 173 109.40 190.00 6.10 6.90 Ⅲ 174 48.00 59.00 5.23 0.88 Ⅰ 表 2 岩爆分类等级特征描述
Table 2. Characteristics of rock burst grade
Rock burst
gradeFeature description Motion feature Sweep depth/m Acoustic signature Ⅰ No rockburst activities 0 No sound Ⅱ Rock deforms, cracks or spalls, but no ejection
phenomenon occurs<0.5 Weak sound Ⅲ Rock deforms and fractures with a considerable amount
of chip ejecting, loosening and sudden destruction0.5–1.0 Crisp crackling Ⅳ Rock deforms and fractures with a considerable amount
of chip ejecting, loosening and sudden destruction>1.0 Strong bursts and
roaring sounds表 3 岩爆分级标准
Table 3. Rock burst classification criteria
Rock burst grade Rock burst evaluation index σθmax/MPa σc/MPa σt/MPa λwet Ⅰ 0–24 0–80 0–5 0–2.0 Ⅱ 24–60 80–120 5–7 2.0–3.5 Ⅲ 60–126 120–180 7–9 3.5–5.0 Ⅳ 126–200 180–320 9–30 5.0–20.0 表 4 数据集统计参数
Table 4. Statistical parameters of data sets
Rock burst index σθmax/MPa σc/MPa σt/MPa λwet Maximum value 221.00 200.72 22.60 17.13 Minimum value 3.80 15.50 0.70 0.88 Mean value 50.42 113.68 4.94 6.16 Standard deviation 29.42 38.51 2.88 3.57 Sample size 174 174 174 174 表 5 剔除离群样本
Table 5. Removes outlier samples
Sample No. σθmax/MPa (outlier value) Rock burst grade Sample No. σθmax/MPa (outlier value) Rock burst grade 11 108.40 Ⅳ 95 75.60 Ⅲ 25 110.35 Ⅳ 96 59.77 Ⅳ 36 2.60 Ⅰ 122 119.69 Ⅳ … … … 表 6 算法参数
Table 6. Algorithm parameters
PSO GWO GA SSA ISSA c1=c2=2, w=0.9 a$\in $[0, 2]; r1, r2$\in $[0, 1] Pc=0.8, Pm=0.05 PD=20%, SD=10%,
S=0.8PD=20%, SD=10%,
S=0.8, wmin=1, wmax=3表 7 测试函数
Table 7. Test functions
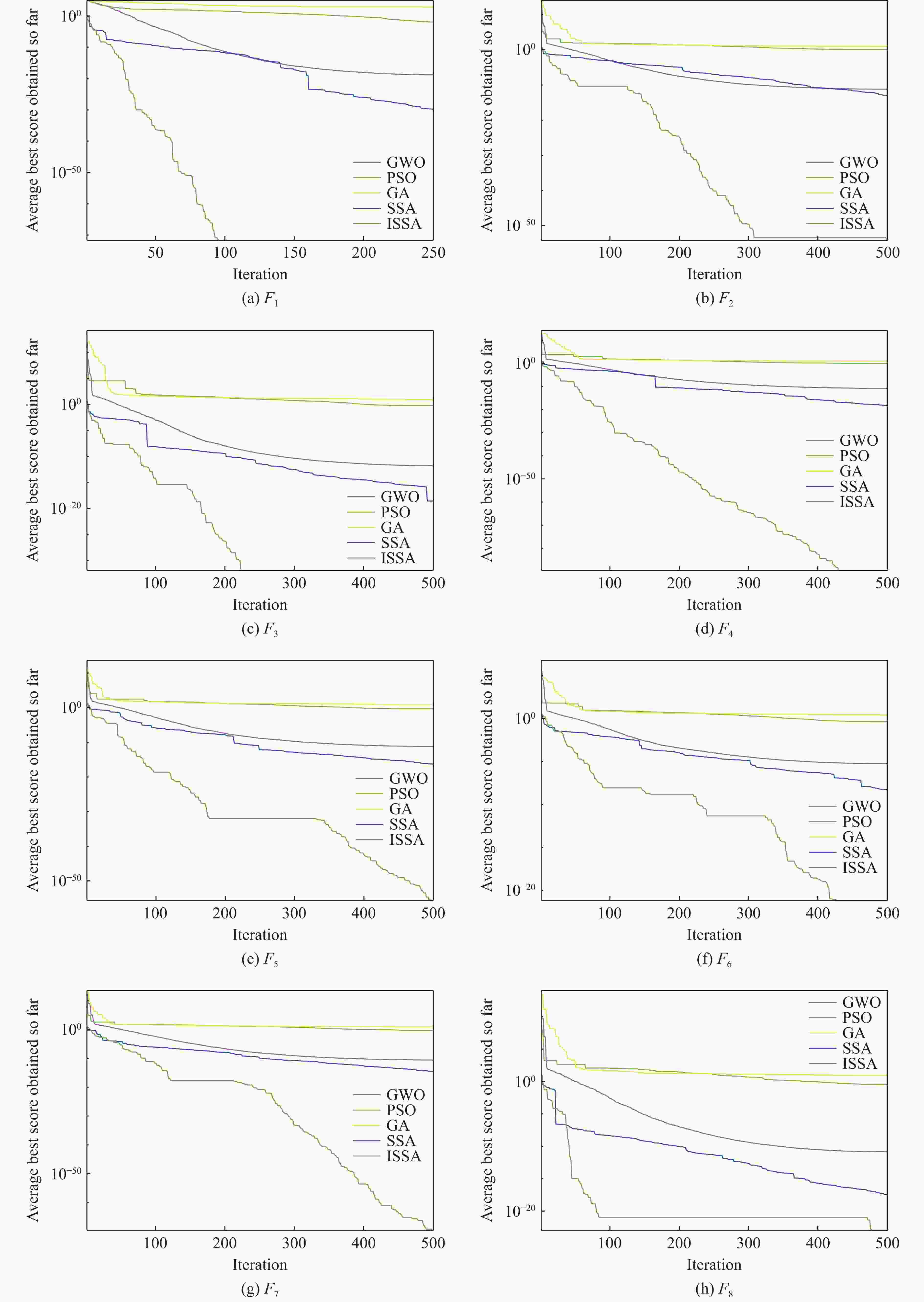
Function Type Value range Optimal solution F1 Sphere [–100, 100] 0 F2 Schwefel′2.22 [–10, 10] 0 F3 Schwefel′1.2 [–100, 100] 0 F4 Quartic [–1.28, 1.28] 0 F5 Rastrigrin [–5.12, 5.12] 0 F6 Ackley [–32, 32] 0 F7 Griewing [–600, 600] 0 F8 Foxholes [–65, 65] 1 表 8 ISSA与经典算法实验结果的对比
Table 8. ISSA experimental results compared with classical algorithms
Algorithm Mean value F1 F2 F3 F4 F5 F6 F7 F8 PSO 1.21×103 1.84×1010 5.42×1010 6.20×109 8.18×1010 6.52×1010 1.45×108 2.21×109 GWO 1.23×103 2.19×1011 2.63×1011 1.93×1010 2.88×106 6.40×108 1.31×1010 2.10×108 GA 8.28×103 3.66×1011 3.12×1011 7.00×1011 7.97×108 6.17×107 1.64×1011 3.19×1011 SSA 5.60×10−3 2.50×10−2 1.71×10−2 7.74×10−2 7.02×10−2 5.19×10−2 2.23×10−2 4.15×10−2 ISSA 6.11×10−4 1.39×10−2 1.08×10−2 1.75×10−2 0 7.67×10−3 0 2.87×10−2 Algorithm Standard deviation F1 F2 F3 F4 F5 F6 F7 F8 PSO 7.21×103 4.11×1011 1.21×1012 1.39×1011 1.83×1012 1.46×1012 3.25×109 4.94×1010 GWO 7.71×103 4.88×1012 5.88×1012 3.52×1011 4.54×107 1.20×1010 2.89×1011 4.08×109 GA 1.41×104 5.58×1012 6.80×1012 9.64×1012 1.43×1010 4.46×108 2.14×1012 5.11×1012 SSA 6.32×10−2 3.01×10−1 2.95×10−1 9.80×10−1 8.46×10−1 7.58×10−1 2.15×10−1 5.78×10−1 ISSA 8.20×10−3 1.47×10−1 1.89×10−1 2.75×10−1 0 7.48×10−2 0 4.48×10−1 表 9 数据预处理前后3种机器学习模型准确率
Table 9. Accuracy of three machine learning models before and after data preprocessing
Data class Model accuracy/% MLP RF XGBoost Raw rock burst data set 55.17 60.34 62.07 Preprocessing rock burst data set 63.22 74.71 77.59 表 10 SSA改进前后模型预测结果的对比
Table 10. Comparison of model prediction results before and after SSA improvement
Algorithm Rock burst grade Precision rate Recall rate F1 value Sample size/group SSA-MLP
(Accuracy, 82.36%)Ⅰ 1.00 1.00 1.00 13 Ⅱ 0.75 0.75 0.75 12 Ⅲ 0.80 0.68 0.74 12 Ⅳ 0.75 0.86 0.80 14 SSA-RF
(Accuracy, 84.31%)Ⅰ 1.00 1.00 1.00 13 Ⅱ 1.00 0.83 0.91 12 Ⅲ 0.68 0.68 0.68 12 Ⅳ 0.75 0.86 0.80 14 SSA-XGBoost
(Accuracy, 87.00%)Ⅰ 0.83 0.92 0.87 13 Ⅱ 0.91 0.77 0.83 12 Ⅲ 0.82 0.75 0.78 12 Ⅳ 0.85 0.93 0.89 14 ISSA-MLP
(Accuracy, 86.25%)Ⅰ 1.00 1.00 1.00 13 Ⅱ 0.83 0.83 0.83 12 Ⅲ 0.80 0.68 0.74 12 Ⅳ 0.81 0.93 0.87 14 ISSA-RF
(Accuracy, 88.24%)Ⅰ 1.00 0.92 0.96 13 Ⅱ 0.84 0.83 0.83 12 Ⅲ 0.79 0.91 0.85 12 Ⅳ 0.92 0.86 0.89 14 ISSA-XGBoost
(Accuracy, 94.12%)Ⅰ 1.00 1.00 1.00 13 Ⅱ 1.00 0.83 0.91 12 Ⅲ 0.80 1.00 0.89 12 Ⅳ 1.00 0.93 0.96 14 -
[1] 田睿. 基于机器学习的岩爆烈度等级预测模型研究与应用 [D]. 包头: 内蒙古科技大学, 2020.TIAN R. Research and application of rockburst intensity classification prediction model based on machine learning algorithms [D]. Baotou: Inner Mongolia University of Science and Technology, 2020. [2] 刘剑, 周宗红, 刘军, 等. 基于主成分分析和改进Bayes判别的岩爆等级预测 [J]. 采矿与岩层控制工程学报, 2022, 4(5): 053014. doi: 10.13532/j.jmsce.cn10-1638/td.2022.05.004LIU J, ZHOU Z H, LIU J, et al. Prediction of rockburst grade based on principal component analysis and improved Bayesian discriminant analysis [J]. Journal of Mining and Strata Control Engineering, 2022, 4(5): 053014. doi: 10.13532/j.jmsce.cn10-1638/td.2022.05.004 [3] 孙飞跃, 刘希亮, 郭佳奇, 等. 岩爆预测评估方法的动力数值分析 [J]. 应用力学学报, 2022, 39(1): 26–34. doi: 10.11776/j.issn.1000-4939.2022.01.004SUN F Y, LIU X L, GUO J Q, et al. Dynamic numerical calculation analysis of rockburst prediction assessment methods [J]. Chinese Journal of Applied Mechanics, 2022, 39(1): 26–34. doi: 10.11776/j.issn.1000-4939.2022.01.004 [4] 曲宏略, 刘哲言, 杨龙, 等. 基于应力判据的隧道岩爆预测评估研究 [J]. 地下空间与工程学报, 2020, 16(Suppl 2): 934–938,956.QU H L, LIU Z Y, YANG L, et al. Prediction and evaluation of rock burst in tunnel based on stress criterion [J]. Chinese Journal of Underground Space and Engineering, 2020, 16(Suppl 2): 934–938,956. [5] DOU L M, CAI W, CAO A Y, et al. Comprehensive early warning of rock burst utilizing microseismic multi-parameter indices [J]. International Journal of Mining Science and Technology, 2018, 28(5): 767–774. doi: 10.1016/j.ijmst.2018.08.007 [6] CAO A Y, JING G C, DING Y L, et al. Mining-induced static and dynamic loading rate effect on rock damage and acoustic emission characteristic under uniaxial compression [J]. Safety Science, 2019, 116: 86–96. doi: 10.1016/j.ssci.2019.03.003 [7] 温廷新, 陈依琳. 基于海林格距离和AHDPSO-ELM的岩爆烈度等级预测模型 [J]. 中国安全科学学报, 2022, 32(11): 38–46. doi: 10.16265/j.cnki.issn1003-3033.2022.11.1915WEN T X, CHEN Y L. Prediction model of rockburst intensity grade based on Hellinger distance and AHDPSO-ELM [J]. China Safety Science Journal, 2022, 32(11): 38–46. doi: 10.16265/j.cnki.issn1003-3033.2022.11.1915 [8] 李明亮, 李克钢, 秦庆词, 等. 岩爆烈度等级预测的机器学习算法模型探讨及选择 [J]. 岩石力学与工程学报, 2021, 40(Suppl 1): 2806−2816.LI M L, LI K G, QIN Q C, et al. Discussion and selection of machine learning algorithm model for rockburst intensity grade prediction [J]. Chinese Journal of Rock Mechanics and Engineering, 201, 40(Suppl 1): 2806−2816. [9] 侯克鹏, 包广拓, 孙华芬. 改进的MVO-GRNN神经网络岩爆预测模型研究 [J]. 安全与环境学报, 2024, 24(3): 923–932. doi: 10.13637/j.issn.1009-6094.2023.0341HOU K P, BAO G T, SUN H F. Research on improved MVO-GRNN neural network rockburst prediction model [J]. Journal of Safety and Environment, 2024, 24(3): 923–932. doi: 10.13637/j.issn.1009-6094.2023.0341 [10] 满轲, 武立文, 刘晓丽, 等. 基于灰色关联分析和SSA-RF模型的岩爆等级预测 [J]. 金属矿山, 2023(5): 202–212. doi: 10.19614/j.cnki.jsks.202305021MAN K, WU L W, LIU X L, et al. Rockburst grade prediction based on grey correlation analysis and SSA-RF model [J]. Metal Mine, 2023(5): 202–212. doi: 10.19614/j.cnki.jsks.202305021 [11] 高梅, 张成良, 张华超, 等. 基于SMOTEENN-CGAN-Stacking的岩爆烈度等级预测研究 [J]. 工程地质学报, 2024, 32(6): 2264–2276. doi: 10.13544/j.cnki.jeg.2024-0112GAO M, ZHANG C L, ZHANG H C, et al. Rockburst intensity level prediction based on SMOTEENN-CGAN-Stakcing [J]. Journal of Engineering Geology, 2024, 32(6): 2264–2276. doi: 10.13544/j.cnki.jeg.2024-0112 [12] 苏焕博. 数据缺失和不均衡下的IDPSO-ELM岩爆烈度等级预测模型研究 [D]. 阜新: 辽宁工程技术大学, 2022.SU H B. Research on IDPSO-ELM rockburst intensity grade prediction model with missing and unbalanced data [D]. Fuxin: Liaoning Technical University, 2022. [13] ZHOU J, LI X, MITRI H S. Classification of rockburst in underground projects: comparison of ten supervised learning methods [J]. Journal of Computing in Civil Engineering, 2016, 30(5): 04016003. doi: 10.1061/(ASCE)CP.1943-5487.0000553 [14] 武立文. 基于SSA-RF模型的岩爆预测方法及应用研究 [D]. 北京: 北方工业大学, 2024.WU L W. Research on rockburst prediction method and application based on SSA-RF model [D]. Beijing: North China University of Technology, 2024. [15] 刘晓悦, 杨伟, 张雪梅. 基于改进层次法与CRITIC法的多维云模型岩爆预测 [J]. 湖南大学学报(自然科学版), 2021, 48(2): 118–124. doi: 10.16339/j.cnki.hdxbzkb.2021.02.015LIU X Y, YANG W, ZHANG X M. Rockburst prediction of multi-dimensional cloud model based on improved hierarchical analytic method and critic method [J]. Journal of Hunan University (Natural Sciences), 2021, 48(2): 118–124. doi: 10.16339/j.cnki.hdxbzkb.2021.02.015 [16] 谭文侃, 叶义成, 胡南燕, 等. LOF与改进SMOTE算法组合的强烈岩爆预测 [J]. 岩石力学与工程学报, 2021, 40(6): 1186–1194. doi: 10.13722/j.cnki.jrme.2020.1035TAN W K, YE Y C, HU N Y, et al. Severe rock burst prediction based on the combination of LOF and improved SMOTE algorithm [J]. Chinese Journal of Rock Mechanics and Engineering, 2021, 40(6): 1186–1194. doi: 10.13722/j.cnki.jrme.2020.1035 [17] 王宇航, 周宗红, 李国才, 等. 基于数据预处理的岩爆等级预测模型及精度优化 [J]. 矿业研究与开发, 2024, 44(11): 101–109. doi: 10.13827/j.cnki.kyyk.2024.11.009WANG Y H, ZHOU Z H, LI G C, et al. Prediction model and accuracy optimization of rockburst grade based on data preprocessing [J]. Mining Research and Development, 2024, 44(11): 101–109. doi: 10.13827/j.cnki.kyyk.2024.11.009 [18] 翁嘉诚, 周晓杰, 叶蓓蕾, 等. 基于改进麻雀搜索算法的K-means聚类 [J]. 数学的实践与认识, 2024, 54(2): 152–166.WENG J C, ZHOU X J, YE B L, et al. K-means clustering based on improved sparrow search [J]. Mathematics in Practice and Theory, 2024, 54(2): 152–166. [19] 杜云, 周志奇, 贾科进, 等. 混合多项自适应权重的混沌麻雀搜索算法 [J]. 计算机工程与应用, 2024, 60(7): 70–83. doi: 10.3778/j.issn.1002-8331.2307-0254DU Y, ZHOU Z Q, JIA K J, et al. Chaotic sparrow search algorithm with mixed multinomial adaptive weights [J]. Computer Engineering and Applications, 2024, 60(7): 70–83. doi: 10.3778/j.issn.1002-8331.2307-0254 [20] 毛清华, 张强. 融合柯西变异和反向学习的改进麻雀算法 [J]. 计算机科学与探索, 2021, 15(6): 1155–1164. doi: 10.3778/j.issn.1673-9418.2010032MAO Q H, ZHANG Q. Improved sparrow algorithm combining cauchy mutation and opposition-based learning [J]. Journal of Frontiers of Computer Science and Technology, 2021, 15(6): 1155–1164. doi: 10.3778/j.issn.1673-9418.2010032 [21] 张建涛, 刘志祥, 张双侠, 等. 基于WOA-RF的边坡稳定性预测模型 [J]. 高压物理学报, 2024, 38(3): 035301. doi: 10.11858/gywlxb.20230837ZHANG J T, LIU Z X, ZHANG S X, et al. Slope stability prediction based on WOA-RF hybrid model [J]. Chinese Journal of High Pressure Physics, 2024, 38(3): 035301. doi: 10.11858/gywlxb.20230837 -

下载: