Slope Stability Prediction Based on WOA-RF Hybrid Model
-
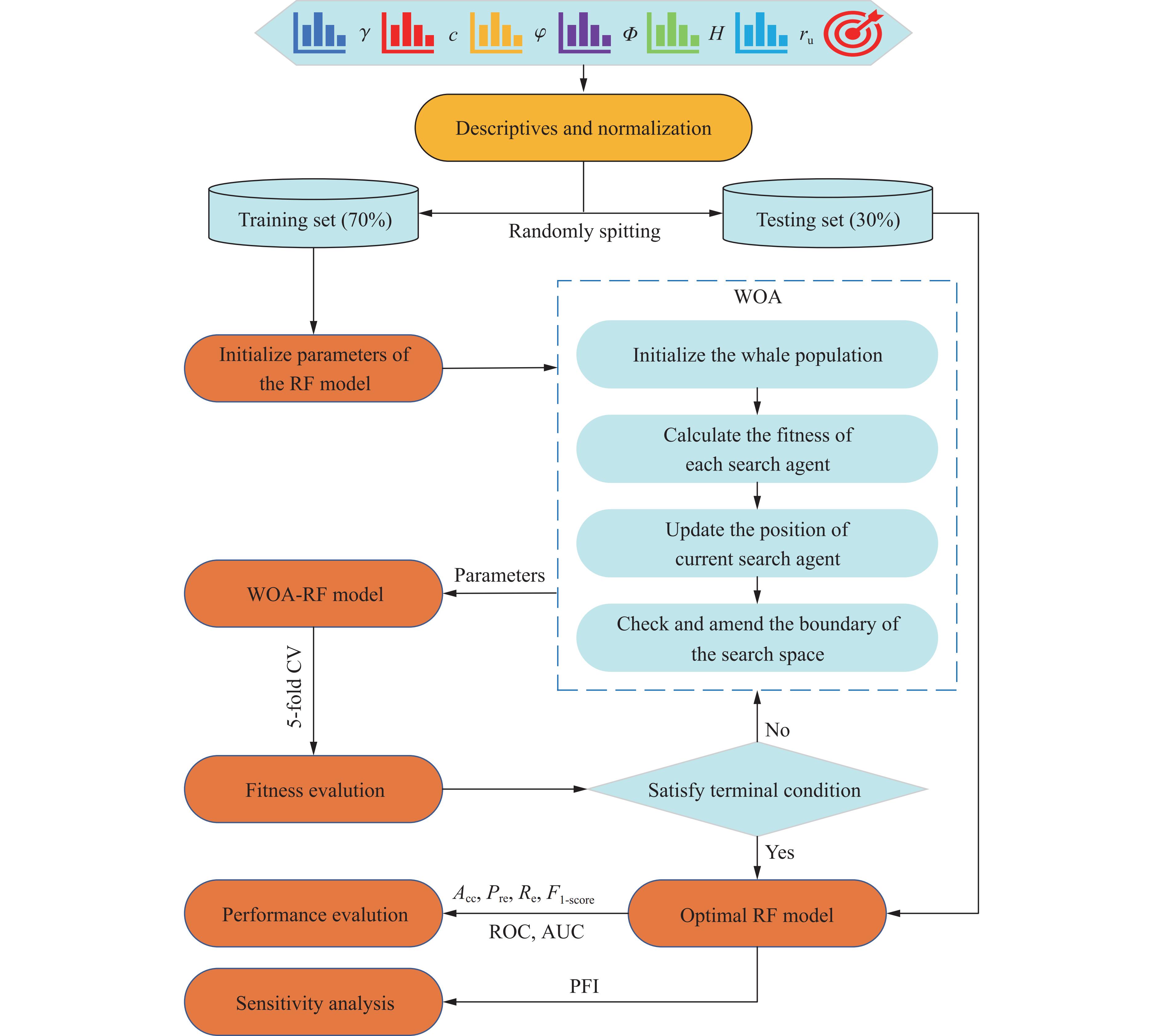
摘要: 为有效地预测边坡稳定性和预防边坡失稳事故的发生,提出了鲸鱼优化算法(whale optimization algorithm,WOA)和随机森林(random forest,RF)相结合的混合模型WOA-RF;基于所收集的边坡案例,采用混淆矩阵的分类性能指标和受试者工作特征曲线及线下面积评估混合模型WOA-RF的分类和泛化性能;使用WOA对4种广泛应用的机器学习模型进行优化,并将优化后的机器学习模型与WOA-RF模型进行对比分析。结果表明:WOA可以有效地优化超参数和提升模型性能;最优WOA-RF模型在训练集和测试集上的准确率分别为0.99和0.94,优化后,准确率、精确率、召回率、精确率和召回率的加权平均值分别提升了11.9%、19.0%、4.8%和11.9%;对比分析各个模型的预测性能后发现,WOA-RF模型的各项指标均优于其他模型;确定了特征重要性排序,发现容重是影响边坡稳定性的最敏感特征。WOA-RF模型可有效地预测边坡稳定性,预测结果可为防护措施的制定提供依据。Abstract: To effectively predict slope stability and prevent slope instability occurrence, a hybrid model WOA-RF, combining whale optimization algorithm (WOA) and random forest (RF) was proposed. Based on the collected slope cases, the classification and generalization performance of the model was evaluated according to the classification performance indicators given by the confusion matrix and the area under the receiver operating characteristic curve. Additionally, WOA was used to optimize four widely used machine learning models, and the optimized machine learning models were compared with WOA-RF. The results demonstrate that WOA is effective in optimizing hyperparameters and improving model performance. The optimal WOA-RF model achieves an accuracy of 0.99 on training set and of 0.94 on test set. After optimization, the accuracy, the precision, the recall, and the hamonic mean of the precision and recall are increased by 11.9%, 19.0%, 4.8%, and 11.9%, respectively. Comparative analysis reveals that the WOA-RF model is superior to the others in all indicators. Furthermore, the feature importance ranking was determined. Analysis of the feature importance indicates that unit weight is the most sensitive feature affecting slope stability. The established WOA-RF model is proved effective in predicting slope stability and facilitating the development of appropriate protective measures based on the predicted results.
-
表 1 数据集描述性统计
Table 1. Data set descriptive statistics
Feature γ/(kN∙m−3) c/kPa ϕ/(°) Φ/(°) H/m ru/kPa S Max 31.30 300.00 45.00 59.00 511.00 0.50 1.0 Min 12.00 0 0 16.00 3.60 0 0 Mean 21.76 34.12 28.73 36.10 104.19 0.22 0.5 Median 20.96 19.96 30.24 35.00 50.00 0.25 Standard deviation 4.15 45.96 10.61 10.25 133.08 0.16 表 2 WOA-RF模型参数设置
Table 2. Parameter settings in WOA-RF model
Title nestimators Nmax_features Dmax_depth Nmin_samples_leaf Nmin_samples_split Criterion Range [1, 500] [1, 6] [1, 30] Optimized value 167 3 11 1 2 Gini 表 3 各模型优化前后的
$A_{\mathrm{cc}} $ 和$F_{\mathrm{1\text{-}score}}$ Table 3.
$A_{\mathrm{cc}} $ and$F_{\mathrm{1\text{-}score}}$ before and after optimizationModel Acc F1-score Model Acc F1-score KNN 0.76 0.76 WOA-KNN 0.82 0.82 SVM 0.80 0.80 WOA-SVM 0.85 0.84 ANN 0.53 0.52 WOA-ANN 0.80 0.79 DT 0.71 0.71 WOA-DT 0.75 0.75 RF 0.84 0.84 WOA-RF 0.94 0.94 表 4 各模型优化后分类性能指标及排名
Table 4. Classification performance and ranking of models after optimization
Model Acc Acc rank Pre Pre rank Re Re rank F1-score F1-score rank Total score WOA-KNN 0.82 3 0.82 2 0.82 3 0.82 3 11 WOA-SVM 0.84 4 0.85 4 0.84 4 0.84 4 16 WOA-ANN 0.80 2 0.83 3 0.76 2 0.79 2 9 WOA-DT 0.75 1 0.75 1 0.72 1 0.73 1 4 WOA-RF 0.94 5 1.00 5 0.88 5 0.94 5 20 -
[1] 陈昌富, 李伟, 张嘉睿, 等. 山区公路边坡工程智能分析与设计研究进展 [J]. 湖南大学学报 (自然科学版), 2022, 49(7): 15–31.CHEN C F, LI W, ZHANG J R, et al. State-of-the-art of intelligent analysis and design in slope engineering of highways in mountainous areas [J]. Journal of Hunan University (Natural Sciences), 2022, 49(7): 15–31. [2] 何丽平, 汪晓俊, 郭剑雄, 等. 砂泥岩互层岩质边坡爆破振动衰减规律现场试验研究 [J]. 高压物理学报, 2023, 37(5): 055301.HE L P, WANG X J, GUO J X, et al. Field experimental research on blasting vibration attenuation law of sand-mudstone interbedded rock slope [J]. Chinese Journal of High Pressure Physics, 2023, 37(5): 055301. [3] LIN Y, ZHOU K P, LI J L. Prediction of slope stability using four supervised learning methods [J]. IEEE Access, 2018, 6: 31169–31179. doi: 10.1109/ACCESS.2018.2843787 [4] KURTZ W, LAPIN A, SCHILLING O S, et al. Integrating hydrological modelling, data assimilation and cloud computing for real-time management of water resources [J]. Environmental Modelling & Software, 2017, 93: 418–435. [5] 杨杰, 马春辉, 程琳, 等. 高陡边坡变形及其对坝体安全稳定影响研究进展 [J]. 岩土力学, 2019, 40(6): 2341–2353, 2368.YANG J, MA C H, CHENG L, et al. Research advances in the deformation of high-steep slopes and its influence on dam safety [J]. Rock and Soil Mechanics, 2019, 40(6): 2341–2353, 2368. [6] DONG L J, WESSELOO J, POTVIN Y, et al. Discrimination of mine seismic events and blasts using the Fisher classifier, naive Bayesian classifier and logistic regression [J]. Rock Mechanics and Rock Engineering, 2016, 49(1): 183–211. doi: 10.1007/s00603-015-0733-y [7] QI C C, TANG X L. A hybrid ensemble method for improved prediction of slope stability [J]. International Journal for Numerical and Analytical Methods in Geomechanics, 2018, 42(15): 1823–1839. doi: 10.1002/nag.2834 [8] 张凯, 张科. 基于LightGBM算法的边坡稳定性预测研究 [J]. 中国安全科学学报, 2022, 32(7): 113–120.ZHANG K, ZHANG K. Prediction study on slope stability based on LightGBM algorithm [J]. China Safety Science Journal, 2022, 32(7): 113–120. [9] 武梦婷, 陈秋松, 齐冲冲. 基于机器学习的边坡安全稳定性评价及防护措施 [J]. 工程科学学报, 2022, 44(2): 180–188.WU M T, CHEN Q S, QI C C. Slope safety, stability evaluation, and protective measures based on machine learning [J]. Chinese Journal of Engineering, 2022, 44(2): 180–188. [10] LIN S, ZHENG H, HAN B, et al. Comparative performance of eight ensemble learning approaches for the development of models of slope stability prediction [J]. Acta Geotechnica, 2022, 17(4): 1477–1502. doi: 10.1007/s11440-021-01440-1 [11] KARIR D, RAY A, KUMAR BHARATI A, et al. Stability prediction of a natural and man-made slope using various machine learning algorithms [J]. Transportation Geotechnics, 2022, 34: 100745. doi: 10.1016/j.trgeo.2022.100745 [12] 陈光耀, 汪明武, 金菊良. 基于CMFOA-SVM的边坡稳定性评价模型 [J]. 长江科学院院报, 2023, 40(2): 95–101.CHEN G Y, WANG M W, JIN J L. CMFOA-SVM model for evaluating slope stability [J]. Journal of Changjiang River Scientific Research Institute, 2023, 40(2): 95–101. [13] QI C C, TANG X L. Slope stability prediction using integrated metaheuristic and machine learning approaches: a comparative study [J]. Computers & Industrial Engineering, 2018, 118: 112–122. [14] BREIMAN L. Random forests [J]. Machine Learning, 2001, 45(1): 5–32. doi: 10.1023/A:1010933404324 [15] MIRJALILI S, LEWIS A. The whale optimization algorithm [J]. Advances in Engineering Software, 2016, 95: 51–67. doi: 10.1016/j.advengsoft.2016.01.008 [16] LIN S, ZHENG H, HAN C, et al. Evaluation and prediction of slope stability using machine learning approaches [J]. Frontiers of Structural and Civil Engineering, 2021, 15(4): 821–833. doi: 10.1007/s11709-021-0742-8 [17] KHAJEHZADEH M, KEAWSAWASVONG S. Predicting slope safety using an optimized machine learning model [J]. Heliyon, 2023, 9(12): e23012. doi: 10.1016/j.heliyon.2023.e23012 [18] LU P, ROSENBAUM M S. Artificial neural networks and grey systems for the prediction of slope stability [J]. Natural Hazards, 2003, 30(3): 383–398. doi: 10.1023/B:NHAZ.0000007168.00673.27 [19] SUN J L, WU S C, ZHANG H J, et al. Based on multi-algorithm hybrid method to predict the slope safety factor-stacking ensemble learning with Bayesian optimization [J]. Journal of Computational Science, 2022, 59: 101587. [20] YAN X M, LI X B. Bayes discriminant analysis method for predicting the stability of open pit slope [C]//2011 International Conference on Electric Technology and Civil Engineering (ICETCE). Lushan: IEEE, 2011: 147–150. [21] HOANG N D, PHAM A D. Hybrid artificial intelligence approach based on metaheuristic and machine learning for slope stability assessment: a multinational data analysis [J]. Expert Systems with Applications, 2016, 46: 60–68. doi: 10.1016/j.eswa.2015.10.020 [22] SAH N K, SHEOREY P R, UPADHYAYA L N. Maximum likelihood estimation of slope stability [J]. International Journal of Rock Mechanics and Mining Sciences & Geomechanics Abstracts, 1994, 31(1): 47–53. [23] STONE M. Cross-validatory choice and assessment of statistical predictions [J]. Journal of the Royal Statistical Society: Series B (Methodological), 1974, 36(2): 111–133. doi: 10.1111/j.2517-6161.1974.tb00994.x [24] LIU Z D, LI D Y. Intelligent hybrid model to classify failure modes of overstressed rock masses in deep engineering [J]. Journal of Central South University, 2023, 30(1): 156–174. doi: 10.1007/s11771-022-5208-1 [25] GUYON I, GUNN S, NIKRAVESH M, et al. Feature extraction: foundations and applications (studies in fuzziness & soft computing) [M]. Berlin, Heidelberg: Springer-Verlag, 2006. -

下载:



