UHMWPE的应变率效应及其对超高速碰撞特性的影响

石景富 于东 徐铧东 刘蕾 苗常青

石景富, 于东, 徐铧东, 刘蕾, 苗常青. UHMWPE的应变率效应及其对超高速碰撞特性的影响[J]. 高压物理学报, 2023, 37(3): 034101. doi: 10.11858/gywlxb.20220666
引用本文: 石景富, 于东, 徐铧东, 刘蕾, 苗常青. UHMWPE的应变率效应及其对超高速碰撞特性的影响[J]. 高压物理学报, 2023, 37(3): 034101. doi: 10.11858/gywlxb.20220666
SHI Jingfu, YU Dong, XU Huadong, LIU Lei, MIAO Changqing. Strain Rate Effect of UHMWPE and Its Influence on Hypervelocity Impact Performance[J]. Chinese Journal of High Pressure Physics, 2023, 37(3): 034101. doi: 10.11858/gywlxb.20220666
Citation: SHI Jingfu, YU Dong, XU Huadong, LIU Lei, MIAO Changqing. Strain Rate Effect of UHMWPE and Its Influence on Hypervelocity Impact Performance[J]. Chinese Journal of High Pressure Physics, 2023, 37(3): 034101. doi: 10.11858/gywlxb.20220666

UHMWPE的应变率效应及其对超高速碰撞特性的影响

doi: 10.11858/gywlxb.20220666
详细信息
    作者简介:

    石景富(1994-),男,博士研究生,主要从事聚合物材料力学性能研究. E-mail:shijf@stu.hit.edu.cn

    通讯作者:

    苗常青(1972-),男,博士,教授,主要从事柔性复合材料研究. E-mail:miaocq@hit.edu.cn

  • 中图分类号: O347.3; O414.19

Strain Rate Effect of UHMWPE and Its Influence on Hypervelocity Impact Performance

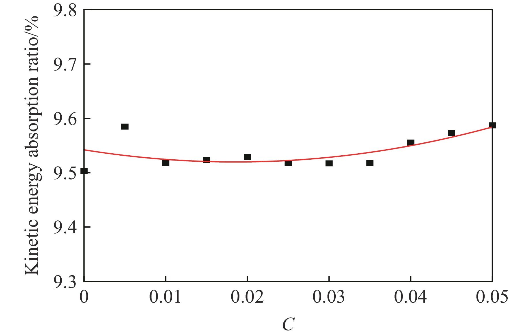
  • 摘要: 为分析超高分子量聚乙烯(ultra-high molecular weight polyethylene, UHMWPE)的应变率效应及其对超高速碰撞特性的影响规律,采用万能材料试验机和分离式霍普金森拉杆对UHMWPE纤维束进行静、动态拉伸实验,获得了不同应变率下材料的应力-应变关系,并进一步开展了UHMWPE纤维织物的超高速碰撞数值模拟。结果表明,UHMWPE的拉伸模量和强度均随应变率的升高而逐渐增大。随着材料应变率敏感系数的增大,防护结构对弹丸动能的吸收率呈现先减小后增大的趋势。

     

  • 图  准静态拉伸测试:(a) 拉伸测试前, (b) 拉伸测试后

    Figure  1.  Quasi-static tensile test: (a) before the tensile test, (b) after the tensile test

    图  夹具示意图

    Figure  2.  Schematic diagram of the fixture

    图  UHMWPE纤维束动态拉伸试件

    Figure  3.  Specimens of UHMWPE fiber bundles for dynamic tensile

    图  动态拉伸波形

    Figure  4.  Waveform obtained by dynamic tensile

    图  准静态拉伸应力-应变曲线

    Figure  5.  Stress-strain curves obtained by quasi-static tensile

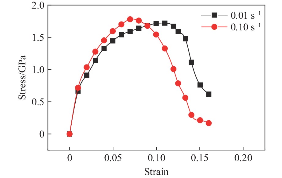
    图  动态拉伸应力-应变曲线

    Figure  6.  Stress-strain curves obtained by dynamic tensile

    图  模量和强度随应变率的变化曲线

    Figure  7.  Modulus and strength versus strain rate

    图  纤维织物纱线编织单胞模型

    Figure  8.  Unit cell model of fiber fabric yarn weaving

    图  单层纤维织物几何模型

    Figure  9.  Geometric model of single-layer fiber fabric

    图  10  纤维织物超高速碰撞数值模型

    Figure  10.  Numerical model of fiber fabric subjected to hypervelocity impact

    图  11  模拟结果与实验结果的对比:(a) 弹丸速度,(b) 动能吸收

    Figure  11.  Comparison between the numerical results and experiment: (a) projectile velocity, (b) energy absorption

    图  12  不同时刻的碎片云图

    Figure  12.  Debris cloud map at different moments

    图  13  纤维织物应力云图

    Figure  13.  Stress nephogram of fiber fabric

    图  14  弹丸动能吸收率随应变率敏感系数变化曲线

    Figure  14.  Energy absorption ratio versus strain-rate sensitivity coefficient

  • [1] 常利军, 黄星源, 袁圣林, 等. 压缩载荷下UHMWPE纤维复合材料层合板的力学性能与失效分析 [J]. 高压物理学报, 2023, 37(1): 014102. doi: 10.11858/gywlxb.20220633

    CHANG L J, HUANG X Y, YUAN S L, et al. Mechanical properties and failure analysis of UHMWPE fiber composite laminates under compressive load [J]. Chinese Journal of High Pressure Physics, 2023, 37(1): 014102. doi: 10.11858/gywlxb.20220633
    [2] 董澎, 王柯, 李军方, 等. 超高分子量聚乙烯烧结制品的链缠结调控及其对性能影响 [J]. 高分子学报, 2020, 51(1): 117–124. doi: 10.11777/j.issn1000-3304.2020.19159

    DONG P, WANG K, LI J F, et al. Chain entanglement regulation of sintered ultrahigh molecular weight polyethylene and its effect on properties [J]. Acta Polymerica Sinica, 2020, 51(1): 117–124. doi: 10.11777/j.issn1000-3304.2020.19159
    [3] 付杰, 李伟萍, 黄献聪, 等. 新型超高分子量聚乙烯膜材料防弹性能及机理 [J]. 兵工学报, 2021, 42(11): 2453–2464. doi: 10.3969/j.issn.1000-1093.2021.11.019

    FU J, LI W P, HUANG X C, et al. Bullet-proof performance and mechanism of new ultra-high molecular weight polyethylene film [J]. Acta Armamentarii, 2021, 42(11): 2453–2464. doi: 10.3969/j.issn.1000-1093.2021.11.019
    [4] 莫根林, 刘静, 金永喜, 等. 超高分子量聚乙烯纤维防护机理研究综述 [J]. 兵器装备工程学报, 2021, 42(10): 23–28. doi: 10.11809/bqzbgcxb2021.10.004

    MO G L, LIU J, JIN Y X, et al. Review on protective mechanism of UHMWPE fiber [J]. Journal of Ordnance Equipment Engineering, 2021, 42(10): 23–28. doi: 10.11809/bqzbgcxb2021.10.004
    [5] 袁子舜, 陆振乾, 许玥, 等. 超高分子量聚乙烯纤维平纹织物-单向布混合堆叠板的防弹机制[J]. 复合材料学报, 2022, 39(6): 2707−2715.

    YUAN Z S, LU Z Q, XU Y, et al. Ballistic mechanism of the hybrid panels with UHMWPE woven fabrics and UD laminates [J].Acta Materiae Compositae Sinica, 2022, 39(6): 2707−2715.
    [6] 苗常青, 徐铧东, 靳广焓, 等. 纤维编织材料超高速撞击特性实验研究 [J]. 高压物理学报, 2019, 33(2): 024203. doi: 10.11858/gywlxb.20180654

    MIAO C Q, XU H D, JIN G H, et al. Experimental study of hypervelocity impact characteristics for fiber fabric materials [J]. Chinese Journal of High Pressure Physics, 2019, 33(2): 024203. doi: 10.11858/gywlxb.20180654
    [7] 苗常青, 徐铧东, 杜明俊, 等. 芳纶/环氧纤维复合材料超高速撞击特性研究 [J]. 实验力学, 2019, 34(4): 609–615. doi: 10.7520/1001-4888-17-231

    MIAO C Q, XU H D, DU M J, et al. On the hypervelocity impact characteristics of aramid/epoxy fiber composite [J]. Journal of Experimental Mechanics, 2019, 34(4): 609–615. doi: 10.7520/1001-4888-17-231
    [8] 张鹏, 王志军, 马武伟, 等. 高速弹体侵彻钢/陶瓷/超高分子量聚乙烯纤维/钢实验 [J]. 兵器材料科学与工程, 2016, 39(5): 104–109. doi: 10.14024/j.cnki.1004-244x.20160826.007

    ZHANG P, WANG Z J, MA W W, et al. Experiment on high velocity projectile penetrating composite target of steel/ceramic/ultra-high molecular weight polyethylene fiber/steel [J]. Ordnance Material Science and Engineering, 2016, 39(5): 104–109. doi: 10.14024/j.cnki.1004-244x.20160826.007
    [9] 张宝玺, 哈跃, 邓云飞, 等. 超高速撞击Kevlar纤维布填充防护结构研究 [J]. 高压物理学报, 2013, 27(1): 105–112. doi: 10.11858/gywlxb.2013.01.015

    ZHANG B X, HA Y, DENG Y F, et al. Optimal structural design of stuffed shields with Kevlar fiber clothes against hypervelocity impact [J]. Chinese Journal of High Pressure Physics, 2013, 27(1): 105–112. doi: 10.11858/gywlxb.2013.01.015
    [10] 石景富. 聚合物超高速碰撞特性及应变率效应分析 [D]. 哈尔滨: 哈尔滨工业大学, 2021.

    SHI J F. Analysis of polymer hypervelocity impact characteristics and strain rate effect [D]. Harbin: Harbin Institute of Technology, 2021.
    [11] 赵荣国, 陈朝中, 罗文波, 等. 聚合物材料SHPB实验关键问题 [J]. 固体力学学报, 2011, 32(Suppl 1): 134–144.

    ZHAO R G, CHEN C Z, LUO W B, et al. Key problems of SHPB experiments used for polymeric materials [J]. Acta Mechanica Solida Sinica, 2011, 32(Suppl 1): 134–144.
    [12] 林玉亮, 卢芳云, 卢力. 高应变率下硅橡胶的本构行为研究 [J]. 高压物理学报, 2007, 21(3): 289–294. doi: 10.3969/j.issn.1000-5773.2007.03.012

    LIN Y L, LU F Y, LU L. Constitutive behaviors of silicone rubber at high strain rates [J]. Chinese Journal of High Pressure Physics, 2007, 21(3): 289–294. doi: 10.3969/j.issn.1000-5773.2007.03.012
    [13] 王庭辉, 宋顺成, 王明超, 等. 高强度纤维束的动态拉伸性能 [J]. 西南交通大学学报, 2008(5): 638–642. doi: 10.3969/j.issn.0258-2724.2008.05.016

    WANG T H, SONG S C, WANG M C, et al. Dynamic tensile properties of high strength fiber bundles [J]. Journal of Southwest Jiaotong University, 2008(5): 638–642. doi: 10.3969/j.issn.0258-2724.2008.05.016
    [14] YANG B, XIONG T, XIONG J. Statistical tensile strength for high strain rate of aramid and UHMWPE fibers [J]. Journal of Materials Engineering, 2006(5): 46–50.
    [15] CHEN L, ZHENG K, FANG Q. Effect of strain rate on the dynamic tensile behaviour of UHMWPE fiber laminates [J]. Polymer Testing, 2017, 63: 54–64. doi: 10.1016/j.polymertesting.2017.07.031
    [16] 栗建桥, 宋卫东, 宁建国. 超高速撞击产生的等离子体特性研究 [J]. 高压物理学报, 2013, 27(4): 542–548. doi: 10.11858/gywlxb.2013.04.012

    LI J Q, SONG W D, NING J G. A study on characteristics of plasma generated by hypervelocity impact [J]. Chinese Journal of High Pressure Physics, 2013, 27(4): 542–548. doi: 10.11858/gywlxb.2013.04.012
    [17] 林健宇, 罗斌强, 徐名扬, 等. 铝弹丸超高速撞击防护结构的研究进展 [J]. 高压物理学报, 2019, 33(3): 030112. doi: 10.11858/gywlxb.20190774

    LIN J Y, LUO B Q, XU M Y, et al. Progress of aluminum projectile impacting on plate with hypervelocity [J]. Chinese Journal of High Pressure Physics, 2019, 33(3): 030112. doi: 10.11858/gywlxb.20190774
    [18] DHOTE D, VERMA P N. Investigation of hole formation by steel sphere impacting on thin plate at hypervelocity [J]. Thin-Walled Structures, 2018, 126: 38–47.
    [19] 张祎, 王玉林, 石景富, 等. 纤维织物超高速碰撞热-力学模型与分析 [J]. 宇航学报, 2021, 42(11): 1475–1482. doi: 10.3873/j.issn.1000-1328.2021.11.014

    ZHANG Y, WANG Y L, SHI J F, et al. Modeling and analysis of thermo-mechanical behavior for fiber fabric under hypervelocity impact [J]. Journal of Astronautics, 2021, 42(11): 1475–1482. doi: 10.3873/j.issn.1000-1328.2021.11.014
    [20] 徐铧东, 于东, 王玉林, 等. 预张力纤维织物超高速碰撞热-力学特性分析 [J]. 爆炸与冲击, 2022, 42(5): 053301. doi: 10.11883/bzycj-2021-0307

    XU H D, YU D, WANG Y L, et al. Thermo-mechanical characteristics of pre-tensioned fiber fabrics subjected to hypervelocity impact [J]. Explosion and Shock Waves, 2022, 42(5): 053301. doi: 10.11883/bzycj-2021-0307
    [21] SHINTATE K, SEKINE H. Numerical simulation of hypervelocity impacts of a projectile on laminated composite plate targets by means of improved SPH method [J]. Composites Part A: Applied Science & Manufacturing, 2004, 35(6): 683–692.
    [22] ZHAO S, SONG Z, ESPINOSA H D. Modelling and analyses of fiber fabric and fabric-reinforced polymers under hypervelocity impact using smooth particle hydrodynamics [J]. International Journal of Impact Engineering, 2020, 144: 103586. doi: 10.1016/j.ijimpeng.2020.103586
    [23] 徐铧东, 王玉林, 刘蕾, 等. 纤维织物FEM-SPH耦合单胞模型及超高速碰撞特性 [J]. 复合材料学报, 2021, 38(9): 3123–3132. doi: 10.13801/j.cnki.fhclxb.20201231.001

    XU H D, WANG Y L, LIU L, et al. A fiber fabric unit-cell model based on FEM-SPH coupling algorithm and application on analyses of hypervelovcity impact [J]. Acta Materiae Compositae Sinica, 2021, 38(9): 3123–3132. doi: 10.13801/j.cnki.fhclxb.20201231.001
    [24] KATZ S, GROSSMAN E, GOUZMAN I, et al. Response of composite materials to hypervelocity impact [J]. International Journal of Impact Engineering, 2008, 35(12): 1606–1611. doi: 10.1016/j.ijimpeng.2008.07.032
    [25] HEIMBS S, WAGNER T, VIANA J, et al. Comparison of impact behaviour of glass, carbon and dyneema composites [J]. Journal of Mechanical Engineering Science, 2019, 233(3): 951–966.
    [26] ROGERS J A, MOTE A, MEAD P T, et al. Hypervelocity impact response of monolithic UHMWPE and HDPE plates [J]. International Journal of Impact Engineering, 2022, 161: 104081.
    [27] WANG H X, WEERASINGHE D, MOHOTTI D, et al. On the impact response of UHMWPE woven fabrics: experiments and simulations [J]. International Journal of Mechanical Sciences, 2021, 204: 106574.
    [28] CHA J H, KIM Y H, SARATH K, et al. Ultra-high-molecular-weight polyethylene as a hypervelocity impact shielding material for space structures [J]. Acta Astronautica, 2020, 168: 182–190.
    [29] 杨鹏飞, 汪洋, 夏源明. 基于Hopkinson杆的材料高应变率拉伸实验技术 [J]. 实验力学, 2011, 26(6): 674–679.

    YANG P F, WANG Y, XIA Y M. Experimental technique of high strain-rate tension based on Hopkinson bar [J]. Journal of Experimental Mechanics, 2011, 26(6): 674–679.
    [30] 朱德举, 张晓彤, 张怀安. 动态拉伸载荷下应变率和温度对Kevlar 49芳纶纤维布增强环氧树脂复合材料力学性能的影响 [J]. 复合材料学报, 2016, 33(3): 459–468.

    ZHU D J, ZHANG X T, ZHANG H A. Effects of strain rate and temperature on mechanical properties of Kevlar 49 aramid fabric reinforced epoxy polymers under dynamic tensile loading [J]. Acta Materiae Compositae Sinica, 2016, 33(3): 459–468.
    [31] JOHNSON G R, COOK W H. A constitutive model and data for metals subjected to large strains, high strain rates and high temperatures [J]. Engineering Fracture Mechanics, 1983, 21: 541–548.
    [32] 彭建祥. Johnson-Cook本构模型和Steinberg本构模型的比较研究 [D]. 绵阳: 中国工程物理研究院, 2006.

    PENG J X. Comparative study of Johnson-Cook constitutive model and Steinberg constitutive model [D]. Mianyang: China Academy of Engineering Physics, 2006.
  • 加载中
图(14)
计量
  • 文章访问数:  572
  • HTML全文浏览量:  293
  • PDF下载量:  46
出版历程
  • 收稿日期:  2022-09-28
  • 修回日期:  2022-11-04
  • 网络出版日期:  2023-04-17
  • 刊出日期:  2023-06-05

目录

    /

    返回文章
    返回